10
2020/03
瓷磚鋪貼是家庭裝修過程中的重要環節,其平整度、穩定性、美觀性,都是施工過程中不可忽視的問題。在整體施工過程中,基層表面的狀態直接影響瓷磚鋪貼質量。因此...
09
2020/03
Q1:什么是地暖? 地暖又稱地面輻射采暖,熱介質通過設于建筑物地板中的管、線以傳導方式加熱地面層,再由地面由輻射和對流的傳熱形式加熱室內空氣,達到取暖目的...
06
2020/03
杭州某廠房外墻出現滲漏,東方雨虹建筑修繕的技術人員便前往現場勘查并出具專業的技術方案,通過現場勘查,我們發現彩鋼板屋面兩側天溝存在嚴重的滲水情況,通過...
05
2020/03
01什么是建筑節能設計標準 建筑節能設計標準是為了貫徹國家有關節約能源、保護環境的法律、法規和政策,改善我國部分地區民用建筑采暖能耗大、空調能耗高、熱環境...
21
2020/02
繼北京未來建筑后,孚達保溫與中國建筑科學研究院有限公司(以下簡稱中國建研院)再度合作,助力高寒高海拔地區超低能耗建筑建設。 青海果洛藏族自治州增壓增氧...
19
2020/02
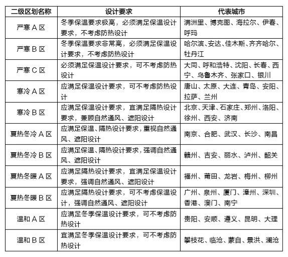
建筑熱工設計分區的依據 建筑熱工設計分區是根據建筑熱工設計的要求進行氣候分區。所依據的氣候要素是空氣溫度。以最冷月(即1月)和最熱月(即7月)平均溫度作為...
17
2020/02
建筑防水施工涉及的各種細部節點主要包括墻角、管根、地漏等部位,這些細部變形集中、施工難度較大。其中,管根部位漏水是損害建筑物壽命的重要隱患之一,通常導...